|
X Coloquio Internacional de Geocrítica DIEZ AÑOS DE CAMBIOS EN EL MUNDO, EN LA GEOGRAFÍA Y EN LAS CIENCIAS SOCIALES, 1999-2008 Barcelona, 26 - 30 de mayo de 2008 |
MAPEAMENTO E CLASSIFICAÇÃO DOS VAZIOS URBANOS DE SALVADOR-BAHIA
Gilberto Corso Pereira
Coordenador do Programa de Pós-Graduação em Arquitetura e Urbanismo/UFBA
gilbertocorso@mac.com
Mapeamento e classificação dos vazios urbanos de Salvador-Bahia (Resumo)
Em um contexto global de transformações econômicas e sociais, os vazios urbanos vêm assumindo um importante papel, pelas implicações econômico-sociais desta mercadoria especial que é a terra urbana em relação à configuração espacial das grandes cidades e a potencialidade que estes representam para as necessidades dos diversos segmentos sociais. Esse trabalho teve como objetivo mostrar uma metodologia para a formação de uma base de dados contendo o mapeamento dos vazios urbanos do município de Salvador-Bahia visando dar suporte técnico ao desenvolvimento de projetos habitacionais, e consequentemente, ao processo de captação de recursos para implementação de projetos de Habitação de Interesse Social. Além de mapear as áreas desocupadas, o objetivo central incluiu a qualificação destas áreas e apontar dentre o conjunto das áreas identificadas quais seriam as mais adequadas para desenvolvimento de projeto de habitação de interesse social, para isso foram usados Sistemas de Informações Geográficas e técnicas de análise espacial.
Palavras-chave: Vazio urbano, Salvador, Sistema de Informações Geográficas.Urban voids: analysis and qualification of Salvador’s territory ( Abstract)
In a global context of economical and social transformations, urban voids are acquiring an important role due to the economical and social implications of urban land, special good regarding big cities’ spatial configurations and the potentiality they represent for several social segments. This work had the purpose to demonstrate a methodology to elaborate a data basis containing the mapping of the urban voids in Salvador’s municipal district, seeking to offer technical support to the development of habitational projects and consequently to the process of gathering resources to implement Habitational Projects of Social Interest. Besides mapping the unoccupied areas, the main purpose included the qualification of these areas and to indicate, among all the areas identified, which would be the one most adequate to the development of habitational projects of social interest. In order to do so, Geographic Information Systems and spatial analysis techniques were utilized.
Key words: Urban voids, Salvador, Geographic Information SystemsEm um contexto de transformações econômicas e sociais que acontecem globalmente, os vazios urbanos – objeto deste estudo – vêm assumindo um importante papel, vinculado, por um lado, às implicações econômico-sociais desta mercadoria especial que é a terra urbana e, por outro, à configuração espacial das cidades e áreas metropolitanas e a potencialidade que representam para as necessidades dos diversos segmentos sociais.
O Brasil é um país que vem aumentando rapidamente suas taxas de urbanização. Nas últimas décadas a metropolização constituiu o fenômeno mais marcante da urbanização brasileira. Exercendo forte poder de atração populacional, as regiões metropolitanas concentravam em 1980, 43% da população urbana do país, apresentando, em geral, uma expansão acentuada de suas periferias, com elevadas taxas de crescimento populacional.
Neste quadro, a expansão e modernização econômica da Região Metropolitana de Salvador – RMS se deram sobre uma região urbana pobre e incipiente, polarizada por uma cidade praticamente estagnada ao longo de várias décadas, exigindo sua transformação. Diante desse quadro, as soluções para construção de moradias estiveram, desde a década de 1940, sobretudo vinculadas à produção informal, associando os processos de parcelamento improvisado e à autoconstrução. Formaram-se a revelia dos parâmetros urbanísticos estabelecidos e crescem fora das regras de segurança e conforto previstos para a edificação, portanto sem controle público (Carvalho e Pereira, 2006; Souza, 2000).
A terra urbana constitui-se em instrumentos de fundamental importância para implantação de novos projetos de habitação popular, visando, tanto a redução do déficit habitacional para esta faixa de renda, quanto a implantação de programa de relocação de assentamentos e apoio aos desabrigados. Nesse sentido, para que se possa criar alternativas adequadas de acesso às terras urbanas em condições propícias à realização ou ao fomento de empreendimentos habitacionais, é necessário que a administração municipal disponha de informações detalhadas acerca dos vazios urbanos disponíveis no município de Salvador.
O objetivo do projeto foi estruturar uma base de dados contendo o mapeamento das terras urbanas desocupadas e ociosas do município visando dar suporte técnico ao desenvolvimento de projetos de Habitação de Interesse Social.
Além de mapear as áreas desocupadas – Vazios Urbanos – o objetivo central incluiu a qualificação destas áreas e a hierarquização, dentre o conjunto das áreas identificadas, das mais adequadas para desenvolvimento de projeto de habitação de interesse social. Isso foi feito com o suporte de Sistemas de Informações Geográficas e técnicas de análise espacial.
O projeto foi resultado de um serviço contratado pela Prefeitura Municipal de Salvador, através da Secretaria Municipal de Habitação e financiado pelo Subprograma de Desenvolvimento Institucional de Municípios do Programa Habitar Brasil/BID, coordenado pelo Ministério das Cidades/Governo Federal do Brasil.
Esse trabalho teve como objetivo mapear, qualificar e classificar os vazios urbanos existentes no município de Salvador/Bahia. A primeira fase do projeto consistiu no planejamento, estabelecimento da metodologia e na modelagem conceitual. A segunda fase procedeu ao levantamento e identificação dos Vazios Urbanos resultando no mapeamento dos vazios para uso habitacional. O resultado final foi a identificação e a localização dessas áreas. Na fase final as áreas identificadas foram caracterizadas, classificadas e hierarquizadas considerando sua adequação à possibilidade de desenvolvimento de projetos de habitação para famílias de baixa renda. O resultado final são mapas síntese que retratam o conjunto de áreas, com a descrição de suas características – física, ambiental, urbanas - e hierarquizadas, ou seja, apontando quais seriam as mais e menos adequadas para este tipo de projeto urbano.
Na sua execução foram utilizadas tecnologias de Geoprocessamento e técnicas de análise espacial geográfica e as atividades foram caracterizadas em quatro etapas:
1. Mapeamento dos vazios urbanos – tendo como base imagens de um levantamento aerofotogramétrico da cidade de Salvador (2002) foi possível identificar as áreas urbanas livres de ocupação da cidade. O resultado desse processo foi um mapa de vazios urbanos de Salvador.
Os vazios urbanos foram obtidos por interpretação visual das imagens e digitalizados diretamente a partir da imagem da tela, formando o tema vazios. Utilizando como referência o Mapa Urbano Básico do Município de Salvador (MUB/SSA) – 2004, foram identificadas todas as áreas não edificadas, ou ocupadas, com área superior a 10.000 m2 e digitalizadas como polígonos. Foi usada como instrumento auxiliar ao operador uma malha quadriculada formando células de 100 x 100 m. A eventual digitalização de área menores que o limite de 1 hectare foi corrigida posteriormente. A figura 3 ilustra o procedimento. No quadro à esquerda, temos a foto aérea e no quadro à direita a mesma foto já com a digitalização do polígono que cobre a gleba sem ocupação.
|
|
|
| Figura 1. Digitalização das feições que formam o tema vazios. | |
A figura 2 ilustra o resultado deste processo com a distribuição espacial dos vazios pelo território municipal.

Figura 2. Vazios urbano de Salvador
2. Mapeamento das restrições – as restrições foram compostas por dados espaciais que representam algum impedimento ao uso habitacional do vazio urbano. As restrições são referentes ao zoneamento de uso restrito, determinado pelo Plano Diretor da cidade de Salvador, faixas de domínio de redes de energia elétrica e rodovias, e restrições ambientais como áreas alagadas e com declividade acima de 40%. Através de análise espacial foi possível subtrair essas áreas dos vazios urbanos, o que resultou num mapa de vazios urbanos de possível uso habitacional.
O tema restrições é derivado da digitalização de feições que representam restrições ao uso habitacional em qualquer trecho do território continental de Salvador. As restrições foram digitalizadas na forma de polígonos que configuram os seus limites. Estas restrições podem ser classificadas em dois tipos básicos, restrições físico-ambientais ou urbanísticas.
A figura 3, mostra esquema que sintetiza as operações realizadas para formar o tema restrições.

Figura 3. Formação do tema restrições
As restrições de caráter urbanístico são expressas na forma de legislação urbana que veda por algum motivo o uso habitacional em parcelas do município. A grande maioria das restrições urbanísticas está expressa no Plano Diretor Desenvolvimento Urbano de Salvador (PDDU). Estão neste caso, por exemplo, a definição de áreas rurais, industriais, de mineração, a delimitação de parques e de áreas institucionais como o Centro Administrativo da Bahia (CAB) ou a área do aeroporto.
As diversas áreas que definem restrições específicas definidas por legislação sobre o uso do solo urbano, isto é, áreas cuja legislação impede o uso habitacional (áreas rurais, industriais, de mineração, non edificandi, etc.), foram agregadas num tema único denominado zoneamento de uso restrito. O tema zoneamento de uso restrito foi obtido digitalizando as feições, formando polígonos que representam as áreas restritas ao uso habitacional, tal como apresentadas nos mapas do PDDU.
Outra indicação de área restrita pela legislação são as faixas de domínio de ferrovias, rodovias e de linhas de transmissão, que definiram polígonos lineares acompanhando o objeto gerador da faixa configurando o tema faixa de domínio.
O tema restrições ambientais é a agregação dos temas rios e lagos e declividade, considerando restritiva a edificação a declividade acima de 45%.
Os temas rios e lagos foram extraídos diretamente do Mapa Urbano Básico do Município de Salvador (MUB/SSA). E as declividades foram extraídas de um mapa de declividade elaborado a partir de um Modelo Digital de Terreno. O modelo de terreno foi gerado pela interpolação das curvas de nível de 5 em 5 metros do Mapa Urbano Digital de Salvador.
A agregação do tema restrições ambientais, com os demais temas que mapeiam as restrições – zoneamento de uso restrito e faixas de domínio – são agregados num único tema – restrições – que representa o mapeamento das regiões no território continental de Salvador vedadas ao uso habitacional. Este tema – restrições – será o filtro pelo o qual passa o tema vazios, para gerar o tema vazios urbanos para habitação. A figura 4 apresenta o tema restrições.

Figura 4. Mapa de restrições para edificação urbana em Salvador
3. Formação do tema vazios urbanos para habitação - sintetiza as glebas encontradas no território continental de Salvador que não estão ocupadas e não tem restrições ao uso habitacional. O esquema apresentado na figura 5 ilustra o processo e os principais mapas gerados no processo.

Figura 5. Formação do tema vazios urbanos para habitação em Salvador
O tema vazios urbanos para habitação, representado na figura 6, é resultado do cruzamento do tema vazios urbanos, descrito anteriormente, com o tema restrições que é uma agregação de diversas feições que representam restrições urbanas de diversas naturezas ao uso habitacional do solo urbano.

Figura 6. Vazios urbanos para habitação em Salvador
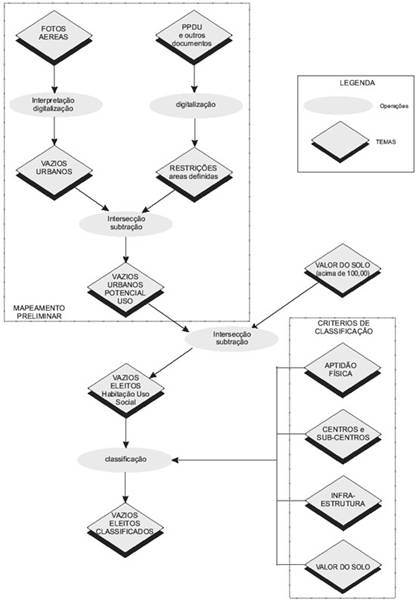
4. Classificação dos vazios urbanos para habitação – os vazios urbanos para uso habitacional sofreram uma classificação feita para servir de apoio na elaboração de políticas habitacionais de interesse social mais adequadas. Com a classificação foi possível uma hierarquização das glebas. A classificação foi feita a partir de Modelagem Cartográfica, que é definida por um conjunto de operações algébricas realizadas sobre mapas baseados em estruturas matriciais. As variáveis adotadas para classificação foram: aptidão física, proximidade a locais de concentração de serviços e empregos, presença e/ou ausência de redes de infra-estrutura, e valor do solo. A figura 7 mostra de modo esquemático todos os passos percorridos desde a vetorização dos vazios urbanos nas fotos aéreas de Salvador, passando pela subtração do tema restrições, até a classificação dos vazios urbanos para edificação:

Figura 7 – Modelo de operações para classificação dos vazios urbanos para habitação em Salvador
Como se vê na figura anterior, a classificação resulta da aplicação de variáveis, apresentadas por temas geográficos que vão operar sobre o tema Vazios Urbanos para habitação. Deste cruzamento entre as variáveis consideradas chegamos ao tema vazios eleitos classificados, que é uma hierarquização das glebas segundo critérios definidos.
As variáveis consideradas para classificação são geográficas, ou seja, são representadas por temas que expressam o comportamento ou a variação que estas variáveis assumem no território continental de Salvador.
A figura 7 apresenta o modelo de operações de análise espacial para a geração e classificação das áreas utilizando variáveis geográficas. As variáveis adotadas neste caso são as seguintes:
- Aptidão física – é um tema que apresenta a expressão geográfica da maior ou menor aptidão física no território municipal;
- Centros e sub-centros; define e valora a centralidade, aqui definida como proximidade dos locais de concentração de serviços e empregos, com poligonais definidas pelo PDDU de Salvador;
- Infra-estrutura; é um tema que sintetiza a presença e/ou ausência de redes de água, esgoto, energia e da rede viária, definindo maior ou menor custo de investimento e proporcionando aos futuros ocupantes melhores qualidade de vida;
- Valor do Solo – é um tema que apresenta a variação do custo da terra urbana em Salvador e alem de fornecer elementos para classificação, define um parâmetro de exclusão. Glebas localizadas em trechos do território acima de determinado valor do solo, ainda que não tenham restrições ambientais ou urbanísticas para uso habitacional, são consideradas inaptas para implantação de projetos de habitação social. Após este filtro, sobre o conjunto de vazios com potencial para uso habitacional, chegamos a um sub-conjunto deste, que são os vazios eleitos para uso em Habitação de Interesse Social (HIS).
O processo de classificação tem, por conseguinte, dois momentos. No primeiro é analisada a situação da gleba no território segundo as variáveis geográficas definidas acima e o resultado é a classificação do território de Salvador, segundo os objetivos do projeto, definindo as áreas mais favoráveis para implantação de projetos de HIS. Neste aspecto a metodologia é semelhante a que foi apresentada por Ian McHArg no seu livro seminal “Design with Nature” (1969). Com base nesta classificação temos uma hierarquização das glebas. O resultado do ponto de vista geográfico é apresentado no tema Vazios Eleitos Classificados.
Os processos de classificação geográficos implicaram na formação de temas auxiliares e temas síntese. Os temas síntese são os que expressam as quatro variáveis descritas, que por sua vez são derivadas dos temas auxiliares.
O método utilizado para classificar os vazios eleitos de Salvador pode ser descrito como um processo de Modelagem Cartográfica. Esse processo é desenvolvido em uma estrutura de dados matricial, no qual o território é representado por uma matriz composta por várias células (os temas) e as operações são processadas em cada célula; essas operações podem ser entre dois temas ou mais, ou podem ser aplicadas sobre um único tema, resultando sempre em novos temas de informação.
As duas operações utilizadas para construção do Mapa de Classificação foram:
- Reclassificação - É criado um novo tema por alteração dos valores (atributos) das células do tema original. Conferir no exemplo abaixo:

Figura 8. Exemplo de reclassificação
- Sobreposição - Envolve operações matemáticas em 2 ou mais matrizes geometricamente compatíveis, como pode-se ver na figura abaixo:
|
|
|
||||||||||||||||||||||||||||||||||||||||||||||||
| Matriz 1 |
Matriz 2 |
Matriz 3 |
||||||||||||||||||||||||||||||||||||||||||||||||
Figura 9. Exemplo esquemático de sobreposição Matriz 1 + Matriz 2 = Matriz 3 |
||||||||||||||||||||||||||||||||||||||||||||||||||
Assim, o processo de reclassificação foi feito para os todos os mapas temáticos de análise onde cada mapa representa uma variável, como pode-se ver no Quadro 1:
Quadro 1
Esquema de pesos para cada mapa/variável
| Mapas/Variáveis |
Pesos e classes correspondentes |
|||
| 1 |
2 |
3 |
4 |
|
| 1. Aptidão física |
||||
| 1.1 Solo |
Áreas alagadiças |
Massapê |
Formação Barreiras |
- |
| 1.2 Declividade |
20-45% |
10-20% |
0-10% |
- |
| 2. Centros e sub-centros |
Distância de 2 km |
Distância de 1 km |
Distância de 0,5 km |
Contido na área |
| 3. Infra-estrutura |
||||
| 3.1 Rede de água |
Até 75% |
76%-85% |
86%-100% |
- |
| 3.2 Rede de esgoto |
Até 75% |
76%-85% |
86%-100% |
- |
| 3.3 Rede viária |
Distância de 2 km |
Distância de 1 km |
Distância de 0,5 km |
- |
| 4. Valor do Solo |
R$ 75-100/m2 |
R$ 50-75/m2 |
R$ 30-50/m2 |
R$ 0-30/m2 |
Cada variável utilizada para gerar o tema Vazios Eleitos Classificados foi trabalhada como um tema síntese que foi construído por análise espacial ou por modelagem cartográfica. Algumas variáveis foram sintetizadas a partir do cruzamento de outras variáveis. A seguir um breve relato de como foi trabalhada cada variável:
- Aptidão Física
Este tema é derivado do cruzamento de dois outros temas, solos e declividade.
O tema solos considera o mapeamento de três classes – formação barreiras; massapê; e terrenos alagadiços, atribuindo valores segundo a qualidade de cada tipo de solo. A fonte de dados o Plano Diretor de Encostas de Salvador.
O tema declividade apresenta a variação da declividade do terreno no território em quatro classes, em valores decrescentes até 45% de declividade. Trechos com declividade superior foram excluídos na etapa anterior do projeto. Os dados foram do Modelo Digital de Terreno de Salvador.
- Centros e Sub-centros
Este tema representa valoração que privilegia a proximidade aos centros e sub-centros, como pólos de serviço ou empregos, no território municipal. A fonte de informações foi a definição destas feições pelo PDDU de Salvador.
- Infra-estrutura
O tema Infra-estrutura é um tema que é derivado dos temas auxiliares: rede de esgoto, rede de água, rede viária. Para construção dos temas rede de esgoto e rede de água utilizou-se os dados do censo IBGE de 2000, que consideram variáveis domiciliares, espacializados por setores censitários. Neste caso a classificação define classes em função da maior ou menor presença destas redes, estabelecendo valores em função do maior ou menor percentual de domicílios atendidos por redes de água e de esgoto. O acesso à rede de energia elétrica não foi considerado nesta etapa de classificação, pois a cobertura é praticamente universal, ou seja, atende quase todos os domicílios na área continental de Salvador.
Os dados que formaram o tema rede viária foram extraídos da base de dados do Mapa Urbano Digital de Salvador e definem uma escala de valores em função da maior ou menor proximidade às vias urbana que compõem o sistema viário principal da cidade de Salvador.
- Valor do Solo
O tema valor do solo foi formado com base nos dados baseados nos valores por m2 dos logradouros da cidade de Salvador. Foi feita uma distribuição destes valores de logradouro pelo território, através de interpolação e geração de um modelo de superfície. Áreas localizadas em trechos do território urbano com o valor do solo acima de R$ 100,00/m2 (aproximadamente U$ 60,00/m²) foram consideradas inaptas para implantação de projetos de HIS. O resultado desta exclusão constitui o tema Vazios Eleitos para Habitação de Interesse Social. Esse processo está ilustrado na figura 7 já mencionada. As demais áreas foram classificadas.
Após a produção dos quatro temas síntese, estes foram reclassificados em quatro classes cada, para terem um número de variáveis compatíveis entre si. As variáveis geográficas, definidas pelos temas síntese foram então cruzadas e o resultado desta operação foi o tema classificação, que é uma síntese geral e apresenta o território continental de Salvador classificado segundo sua aptidão para projetos de HIS. A figura 10 apresenta um esquema que sintetiza o processo de modelagem cartográfica usado e o tema resultante - classificação - do processo está representado na figura 11 (quanto maior o número, maior a aptidão).

Figura 10 – Processo de modelagem cartográfica

Figura 11 – Classificação de Salvador segundo sua aptidão para projetos de HIS
O resultado da intersecção entre o tema classificação da cidade de Salvador e o tema vazio eleitos para HIS, que como vimos anteriormente é um sub-conjunto do tema vazios urbanos para habitação, está apresentado adiante na figura 12 (quanto maior o número, maior a aptidão), constituindo o tema vazios eleitos classificados, que pode ser visto na figura 13. Este tema representa as mesmas feições – vazios urbanos para HIS – classificadas hierarquicamente segundo sua maior ou menor aptidão para projetos de HIS e utilizando critérios geográficos.

Figura 12. Tema vazios eleitos para HIS

Figura 13. Tema vazios eleitos classificados
O conhecimento do território se constitui numa premissa para ações conseqüentes de planejamento e projetos urbanos. No caso de Salvador, uma metrópole do Nordeste Brasileiro que apresenta uma das maiores densidades territoriais, abrigando em sua área continental uma população total de aproximadamente 2,7 milhões de habitantes, para criar alternativas adequadas de acesso à terras urbanas em condições propícias à realização ou ao fomento de empreendimentos habitacionais, se torna necessário que a administração municipal disponha de informações detalhadas acerca dos vazios urbanos disponíveis no município de Salvador, compatíveis com a implantação da Habitação de Interesse Social, ou seja, aquela destinada à população com renda familiar mensal de até 6,0 salários mínimos, (o que corresponderia, em março de 2008 a U$ 1.350,00).
O resultado do projeto forneceu a administração municipal uma base de dados geográfica que permite a tomada de decisões ágeis, imprescindíveis para o gerenciamento de uma cidade que cresce e se transforma rapidamente como é Salvador e pode ser visualizado em vários mapas e configurou-se como um importante subsídio para implementar políticas públicas habitacionais de interesse social. A modelagem cartográfica, enquanto técnica de análise espacial, foi muito útil, principalmente na classificação e hierarquização dos vazios. Sem as tecnologias associadas aos Sistemas de Informação Geográficas, seria, praticamente, impossível, realizar um estudo dessa natureza.
De todo modo, além do foco especifico em projetos habitacionais, que motivou este estudo, o levantamento de vazios mais abrangentes, que se procedeu no início do trabalho, permite análises que podem facilitar a articulação dos grandes eixos de ocupação do solo urbano, habitação, atividades (serviços, comércio, indústria, etc.) e preservação ambiental, e exige do poder público municipal um equacionamento de difícil equilíbrio, pois é necessário refletir sobre as densidades demográficas suportadas, adensar áreas de pouco ocupação, proteger áreas ambientalmente sensíveis, promover a acessibilidade a serviços e equipamentos urbanos e dotar as áreas de expansão de infra-estrutura adequada.
CARVALHO, Inaiá M. M. de, PEREIRA, Gilberto Corso, Segregação sócioespacial e dinâmica metropolitana. In: CARVALHO, Inaiá M. M. de, PEREIRA, Gilberto Corso (Orgs.) Como Anda Salvador. Salvador: EDUFBA, 2006, p. 83-108.
COMPANHIA DE DESENVOLVIMENTO URBANO DO ESTADO DA BAHIA (CONDER). Produtos INFORMS. Salvador, 2005. 1 CD-ROM.
GORDILHO-SOUZA, Angela. Limites do habitar: Segregação e exclusão na configuração urbana contemporânea de Salvador e perspectivas no final do século XX. Salvador: EDUFBA, 2000. 452p.
INSTITUTO BRASILEIRO DE GEOGRAFIA E ESTATÍSTICA (IBGE). Base de informações por setor censitário: censo demográfico 2000 - resultados do universo – Bahia/Salvador. Rio de Janeiro: IBGE, 2002. 7 CD-ROM.
McHarg, I., Design with Nature. New York: Natural History Press, 1969.
PREFEITURA MUNICIPAL DE SALVADOR. Plano Diretor de Desenvolvimento Urbano de Salvador, Base de Dados. Salvador, 2004. 1 CD-ROM.
PREFEITURA MUNICIPAL DE SALVADOR. Mapa Urbano Básico de Salvador. Salvador, 2004. 1 CD-ROM.
PREFEITURA MUNICIPAL DE SALVADOR. Plano Diretor de Encostas de Salvador. Salvador, 2004. 1 CD-ROM.
SECRETARIA MUNICIPAL DO PLANEJAMENTO, URBANISMO E MEIO AMBIENTE (SEPLAM). LUOUS On Line. Disponível em: http://www.seplam.pms.ba.gov.br/home.htm>. Acesso em: 24 mar. 2006.
TOMLIN, C. Dana. Geographic Information Systems and Cartographic. New Jersey: Prentice-Hall, 1990. 249 p.
Referencia bibliográfica:
PEREIRA, Gilberto Corso, CARVALHO, Silvana Sá de . Mapeamento e classificação dos vazios urbanos de Salvador-Bahia . Diez años de cambios en el Mundo, en la Geografía y en las Ciencias Sociales, 1999-2008. Actas del X Coloquio Internacional de Geocrítica, Universidad de Barcelona, 26-30 de mayo de 2008. <http://www.ub.es/geocrit/-xcol/364.htm>
Volver al programa provisional
