Logo Universitat de Barcelona Facultat de Medicina imatge de maquetació
Catalàl English Directorio UB Inicio Facultat UB
 
Máster Universitario en Investigación Clínica
Presentación
Inicio
Presentación
Objetivos, acceso y admisión
Objetivos i competencias
Perfil y requisitos de acceso
Preinscripción
Lista de admitidios
Plan de estudios
Plan de estudios
Reconocimiento de créditos
Trabajo de fin de máster
Soporte al estudio
Becas y ayudas
Acciones de soporte y orientación
Movilidad
Información académica
Matrícula
Calendario, horarios, aulas y evaluación
Planes docentes y profesorado
Datos de la enseñanza
Presentación e indicadores
Enlaces relacionados
Dudas, quejas y sugerencias
Avisos y noticias
Ofertas de trabajo
Área privada
 

Facultat de Medicina

Secretaria d'Estudiants i Docència


C/ Casanova, 143
08036 Barcelona
Telèfon: 934035251/2
Fax: 934035254

mrc@ub.edu

 
imatge de maquetació
layout image

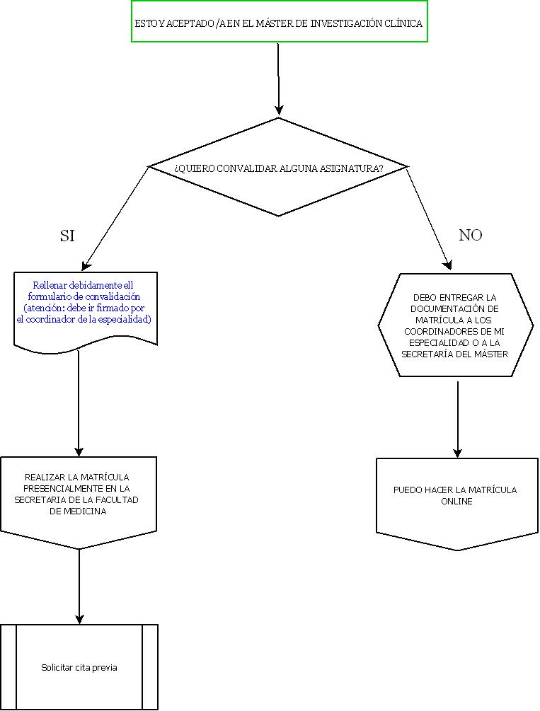
Matrícula

Para formalizar la matrícula:

 

w w w

Matrícula online:

Formulario de automatrícula ABIERTA

Recordamos que la matrícula es tutorizada. Una vez seleccionadas las asignaturas, enviad el formulario al tutor. Después de su autorización, recibiréis un correo electrónico avisando de que podéis continuar la matrícula.

Alumnado curso 13/14:

  • con el "Trabajo Fin de Máster" pendiente, podéis formalizar la matrícula online a través del siguiente link: http://www.giga.ub.edu/acad/pops/jfitxes/1/M2809.php
  • con otras asignaturas pendientes, debéis seguir el procedimiento establecido de matrícula presencial

Matrícula presencial:

ABIERTA

Formalización de la matrícula: presencialmente en la Secretaría de Estudiantes y Docencia de la Facultad de Medicina, en horario de atención al público (Mañanas: de 9:30 a 13:30 horas de lunes a viernes; Tardes: de 16 a 18 horas de lunes a jueves).

Deberán aportar la solicitud de matrícula (Versión catalán o castellano), con la firma del coordinador de su especialidad

Otra información:

Precio oficial curso 2014-15 : Según el Decreto de Precios publicado por la Generalitat de Catalunya para el curso 2014-15, y en aplicación de lo establecido por el Consejo Social de la UB de fecha 20 de junio de 2014, se informa de que el precio del crédito de los másters que no habilitan para el ejercicio de actividades profesionales reguladas será:

  • 46,50 euros/crédito
  • 82 euros/crédito (alumnos no nacionales de los países miembros de la Unión Europea)

Información económica complementaria (tasas, otros servicios...): http://www.ub.edu/acad/es/matricula/informacion_economica.htm

Modalidades de pago:

  • Consultar la normativa aquí

Alumnos de 2º curso

Consultar proceso con la coordinación de la especialidad

Créditos a matricular

MÍNIMO: 20 créditos (no se incluyen los créditos convalidados)

MÀXIMO: 60 créditos

La normativa contempla la convalidación de un máximo de 9 créditos. En tal caso, se deberá entregar en el momento de matrícula:

Obtención del título

Para la obtención del título de Máster deberán acreditarse 60 créditos. Al finalizar el curso, el alumno deberá formalizar la solicitud correspondiente (Ver procedimiento de solicitud)

 

 

Documentación necesaria para formalizar la matrícula

Después de recibir la aceptación, y en las fechas que correspondan, deben entregarse personalmente en la Secretaría del Máster o a la Coordinación de la especialidad, los siguientes documentos antes de formalizar la matriculación, pudiéndose adelantar una copia de los mismos por correo electrónico :

Alumnos con titulación Española

  • Solicitud de matrícula (importante signatura del Coordinador). Versión catalán o castellano (SÓLO PARA MATRÍCULAS PRESENCIALES)
  • Fotocopia del Documento Nacional de Identidad o Pasaporte
  • Fotografía color tamaño pasaporte (x 2)
  • Fotocopia compulsada del título universitario
  • Curriculum Vitae.

Alumnos con titulación extranjera homologada

  • Solicitud de matrícula (importante signatura del Coordinador). Versión catalán o castellano (SÓLO PARA MATRÍCULAS PRESENCIALES)
  • Fotocopia del Pasaporte
  • Fotografía color tamaño pasaporte (x 2)
  • Fotocopia compulsada del título universitario
  • Curriculum Vitae.

Alumnos con titulación extranjera no homologada (Países UE)

  • Solicitud de matrícula (importante signatura del Coordinador). Versión catalán o castellano (SÓLO PARA MATRÍCULAS PRESENCIALES)
  • Fotocopia del Pasaporte.
    Fotografía color tamaño pasaporte (x 2)
  • Solicitud al Rector (incluye instrucciones para la traducción oficial) para que autorice tu matriculación, junto con:
    • Copia compulsada (original y traducción oficial) del título universitario
    • Copia compulsada (original y traducción oficial) del certificado de las materias cursadas
    • Nota: este trámite requiere el pago de una tasa de más 200 euros aproximadamente
  • Curriculum Vitae.

Alumnos con titulación extranjera no homologada (Otros países)

  • Solicitud de matrícula (importante signatura del Coordinador). Versión catalán o castellano (SÓLO PARA MATRÍCULAS PRESENCIALES)
  • Fotocopia del Pasaporte
  • Fotografía color tamaño pasaporte (x 2)
  • Solicitud al Rector (incluye instrucciones para la traducción oficial y legalización), para que autorice tu matriculación, junto con:
    • Copia compulsada (legalizada y traducida) del título universitario
    • Copia compulsada (legalizada y traducida) del certificado de las materias cursadas
    • Nota: este trámite requiere el pago de una tasa de más 200 euros aproximadamente
  • Curriculum Vitae.
A los alumnos que lo requieran, se enviarán los certificados que acreditan la aceptación del estudiante y la realización del máster, para facilitar la obtención de ayudas y tramitar los visados.

 

 

 


 


 

 
     
     
     
imatge de maquetacióimatge de maquetació
Imatge de diagramació Imatge de diagramació Imatge de diagramació Imatge de diagramació
imatge de diagramació © Universitat de Barcelona Edició: Secretaria d'Estudiants i Docència Facultat de Medicina
Última actualitzación o validación: 11.11.2014
imatge de diagramació